娛樂中心/綜合報導
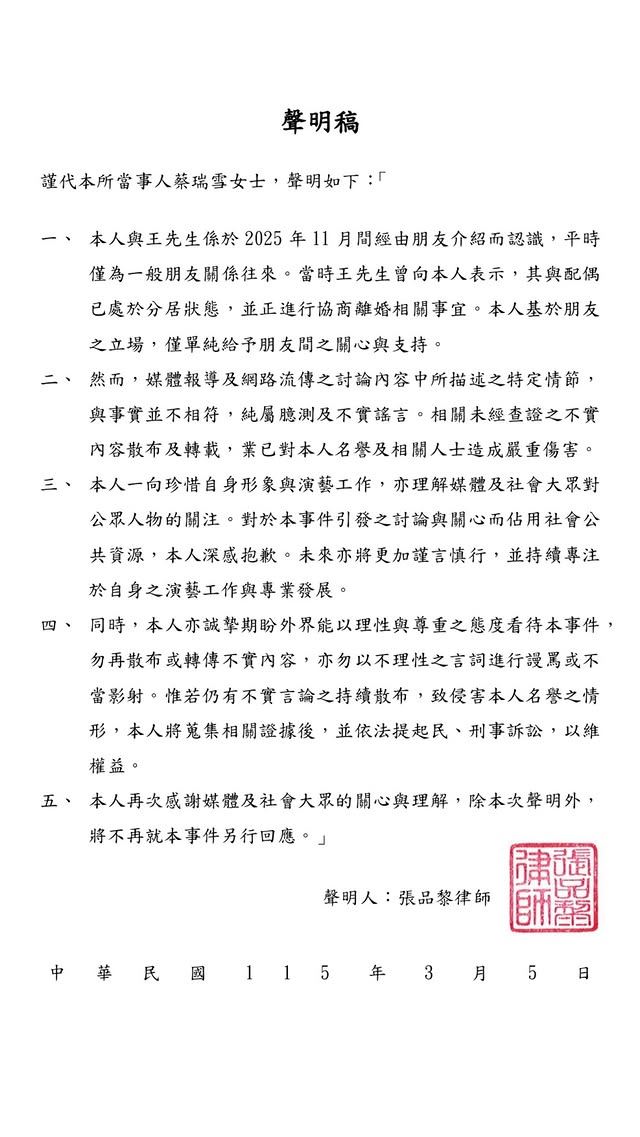
「北一女神」蔡瑞雪昨日遭爆與已婚《GQ》編輯長「那個凱文」(本名王懷祖)共遊北海道且親密過夜,疑似爆出不倫戀,掀起外界熱議。沉寂1天後,她今(5)日稍早透過律師發表5點聲明,表示自己去年11月認識對方時,對方稱已與老婆Angel分居並協商離婚,而她基於朋友立場給予關心及支持;針對爆料內容,她澄清與事實不符,不排除採取法律行動。

蔡瑞雪表示,自己與凱文去年11月在朋友介紹下認識,當時對方聲稱已與老婆分居並協商離婚事宜,而她基於朋友立場給予關心及支持,雙方平時也僅為一般朋友關係往來。除了澄清爆料內容,她也喊話外界勿再散布或轉傳不實內容,同時強調未來將更謹言慎行,文末表示:「除本次聲明外,將不再就本事件另行回應。」

更多新聞:
那個凱文爆偷吃蔡瑞雪!妻「昔讚他單純」被挖 網酸:愛會消失對嗎
更多新聞:
賈靜雯前夫孫志浩「遭爆肝癌晚期」!230億遺產全留梧桐妹 本人回應了
更多新聞:
平價iPhone 17e來了!Joeman分析「4優點+2缺點」:適合當備用機
更多新聞:
粿王私下相約被抓包!范姜彥豐開工近況曝 「王子麵+草仔粿」成焦點
#蔡瑞雪
